为满足智能家电对能效、寿命与成本控制的更高要求,无电解电容变频技术已成为冰箱领域的焦点。该项技术以薄膜电容替代电解电容,不仅显著降低了系统成本、延长了寿命,更省去了复杂的PFC电路,有效抑制了谐波电流。这一创新实现了系统架构的简化与运行可靠性的提升,是一项一举多得的经济高效解决方案。
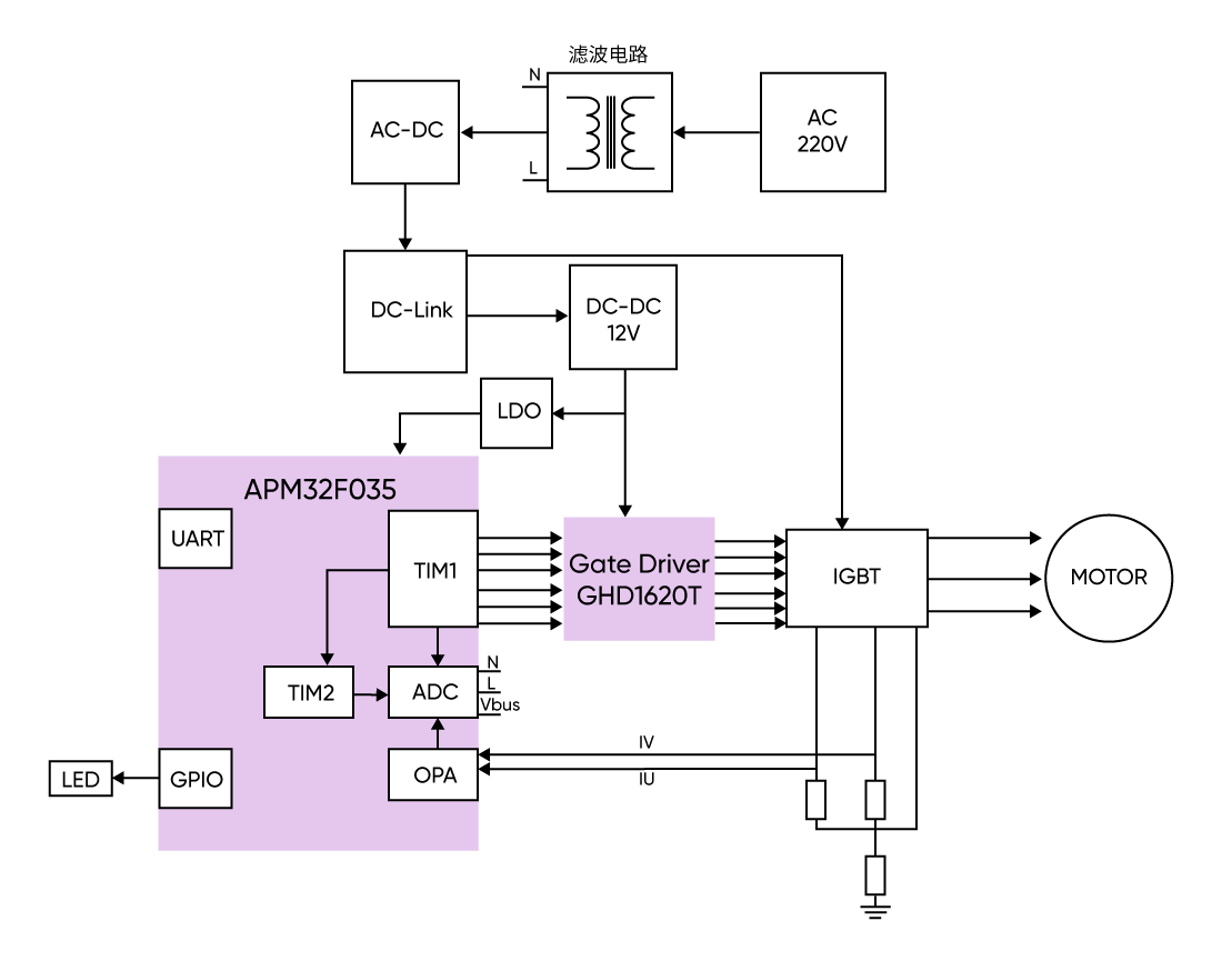
极海APM32F035无电解电容变频控制参考方案介绍

极海无电解电容变频控制参考方案,具备低噪声、低电流谐波、高可靠性、转速稳定性高等特点,有效降低系统成本、延长使用寿命,进一步提升系统运行可靠性。
本无电解电容变频控制方案构建于高度集成的硬件平台与先进的控制算法之上,展现出卓越的综合性能。方案核心采用极海APM32F035电机专用MCU,其Cortex-M0+内核与M0CP协处理器协同工作,凭借1MHz高速ADC的精准采样与TIM1定时器输出的4组互补PWM,在单芯片上高效实现了交流电压观测与电机FOC控制,为系统奠定了高精度控制基础。

方案通过采用薄膜电容,不仅成功将系统成本降低15%-20%、体积缩小30%,更有力提升了产品使用寿命。在驱动性能上,其转速精度与带载能力与传统电解电容方案完全一致,结合特有的输入电压跟随算法,无需外置PFC电路即可有效抑制电流谐波,确保了系统在各种工况下的稳定性和可靠性。仅需4μF薄膜电容,即可支持高达400W的逆变功率,展现出强大的驱动能力。
关键性能参数
关键性能参数

无电解电容控制转速数据

无电解电容控制测试波形

在关键器件层面,专用的GHD1620T栅极驱动器(600V耐压)提供了宽电压输入兼容性与完善的保护功能(内置死区、欠压/过温保护等),结合芯片内部集成的4个高性能运算放大器(摆率10V/μs,增益带宽积10MHz),共同构成了稳定、可靠且响应迅速的驱动执行单元,全面保障了方案的落地可行性。


如需了解更多,极海代理商联科芯微电子将竭诚为您提供提供极海全系列开发资料。联系电话:15994707769,LEO WANG。
